Product Summary
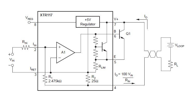
The XTR117AIDGKRG4 is a precision current output converter designed to transmit analog 4-20mA signals over an industry-standard current loop. The XTR117AIDGKRG4 provides accurate current scaling and output current limit functions. The on-chip voltage regulator (5V) can be used to power external circuitry. A current return pin (IRET) senses any current used in external circuitry to assure an accurate control of the output current. The XTR117AIDGKRG4 is a fundamental building block of smart sensors using 4-20mA current transmission. Applications inlude: two-wire, 4-20mA current loop, transmitter, smart transmitter, industrial process control, test systems, current amplifier, voltage-to-current amplifier.
Parametrics
XTR117AIDGKRG4 absolute maximum ratings: (1)Power Supply, V+ (referenced to IO pin): +50V; (2)Input Voltage, (referenced to IRET pin): 0V to V+; (3)Output Current Limit: Continuous; (4)VREG, Short-Circuit: Continuous; (5)Operating Temperature Range: -55℃ to +125℃; (6)Storage Temperature Range: -55℃ to +125℃; (7)Junction Temperature: +165℃; (8)ESD Rating (Human Body Model): 2000V.
Features
XTR117AIDGKRG4 features: (1)low quiescent current: 130μA; (2)5v regulator for external circuits; (3)low span error: 0.05%; (4)low nonlinearity error: 0.003%; (5)wide-loop supply range: 7.5V to 40V; (6)MSOP-8 and dfn-8 packages.
Diagrams

| Image | Part No | Mfg | Description | ![]() |
Pricing (USD) |
Quantity | ||||||||||||
|---|---|---|---|---|---|---|---|---|---|---|---|---|---|---|---|---|---|---|
![]() |
![]() XTR117AIDGKRG4 |
![]() Texas Instruments |
![]() Current Sense Amplifiers XTR117 4-20mA Crnt Loop Transmitter |
![]() Data Sheet |
![]()
|
|
||||||||||||
| Image | Part No | Mfg | Description | ![]() |
Pricing (USD) |
Quantity | ||||||||||||
![]() |
![]() XTR100 |
![]() Other |
![]() |
![]() Data Sheet |
![]() Negotiable |
|
||||||||||||
![]() |
![]() XTR101 |
![]() Other |
![]() |
![]() Data Sheet |
![]() Negotiable |
|
||||||||||||
![]() |
![]() XTR101AG |
![]() Texas Instruments |
![]() Current Sense Amplifiers Prec Lo-Drift 4-20mA 2-Wire Trnsmtr |
![]() Data Sheet |
![]()
|
|
||||||||||||
![]() |
![]() XTR101AP |
![]() Texas Instruments |
![]() Current Sense Amplifiers Prec Lo-Drift 4-20mA 2-Wire Trnsmtr |
![]() Data Sheet |
![]()
|
|
||||||||||||
![]() |
![]() XTR101APG4 |
![]() Texas Instruments |
![]() Current Sense Amplifiers Prec Lo-Drift 4-20mA 2-Wire Trnsmtr |
![]() Data Sheet |
![]()
|
|
||||||||||||
![]() |
![]() XTR101AU |
![]() Texas Instruments |
![]() Current Sense Amplifiers Prec Lo-Drift 4-20mA 2-Wire Trnsmtr |
![]() Data Sheet |
![]()
|
|
||||||||||||
(China (Mainland))










