Product Summary
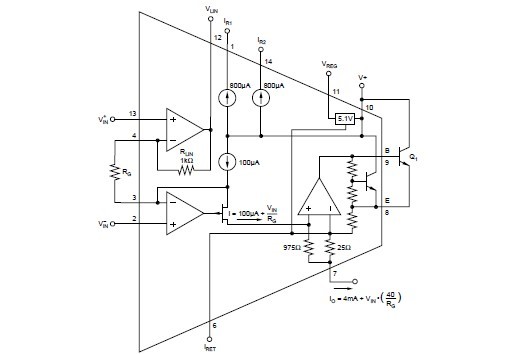
The XTR105UA/2K5 is a monolithic 4-20mA, two-wire current transmitter with two precision current sources. It provides complete current excitation for Platinum RTD temperature sensors and bridges, instrumentation amplifier, and current output circuitry on a single integrated circuit. Versatile linearization circuitry provides a 2nd-order correction to the RTD, typically achieving a 40:1 improvement in linearity. Instrumentation amplifier gain can be configured for a wide range of temperature or pressure measurements. Total unadjusted error of the complete current transmitter is low enough to permit use without adjustment in many applications. This includes zero output current drift, span drift and nonlinearity. The XTR105UA/2K5 operates on loop power supply voltages down to 7.5V.
Parametrics
XTR105UA/2K5 absolute maximum ratings: (1)Power Supply, V+ (referenced to IO pin): 40V; (2)Input Voltage, VIN, VIN (referenced to IO pin): 0V to V+; (3)Storage Temperature Range: -55℃ to +125℃; (4)Lead Temperature (soldering, 10s): +300℃; (5)Output Current Limit: Continuous; (6)Junction Temperature: +165℃.
Features
XTR105UA/2K5 features: (1)Low unadjusted error; (2)Two precision current sources 800μA each; (3)RTD or bridge excitation; (4)Linearization; (5)Two or three-wire rtd operation; (6)Low offset drift: 0.4mV/℃; (7)Low output current noise: 30nAp-p; (8)High PSR: 110dB min; (9)High CMR: 86dB min; (10)Wide supply range: 7.5V TO 36V; (11)14-Pin dip and SO-14 SOIC Packages.
Diagrams

| Image | Part No | Mfg | Description | ![]() |
Pricing (USD) |
Quantity | ||||||||
|---|---|---|---|---|---|---|---|---|---|---|---|---|---|---|
![]() |
![]() XTR105UA/2K5 |
![]() Texas Instruments |
![]() Current Sense Amplifiers 4-20mA Crnt Trnsmtr w/Sensor Exc & Lin |
![]() Data Sheet |
![]()
|
|
||||||||
![]() |
![]() XTR105UA/2K5E4 |
![]() Texas Instruments |
![]() Current Sense Amplifiers 4-20mA Crnt Trnsmtr w/Sensor Exc & Lin |
![]() Data Sheet |
![]()
|
|
||||||||
(China (Mainland))









