Product Summary
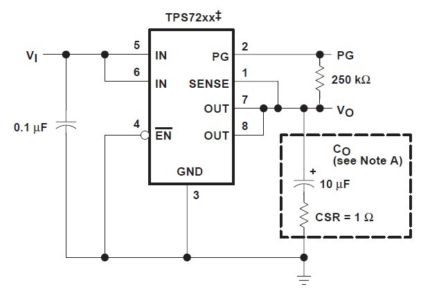
The TPS7250QDR low-dropout (LDO) voltage regulator offers the benefits of low-dropout voltage, micropower operation, and miniaturized packaging. The regulator features extremely low dropout voltages and quiescent currents compared to conventional LDO regulators. Offered in small-outline integrated-circuit (SOIC) packages and 8-terminal thin shrink small-outline (TSSOP), the TPS7250QDR is ideal for cost-sensitive designs and for designs where board space is at a premium. The TPS7250QDR is offered in 2.5-V, 3-V, 3.3-V, 4.85-V, and 5-V fixed-voltage versions and in an adjustable version (programmable over the range of 1.2 V to 9.75 V). Output voltage tolerance is specified as a maximum of 2% over line, load, and temperature ranges (3% for adjustable version).
Parametrics
TPS7250QDR absolute maximum ratings: (1)Input voltage range, VI, PG, SENSE, EN: -0.3 V to 11 V; (2)Output current, IO: 1.5 A; (3)Continuous total power dissipation: See Dissipation Rating Tables 1 and 2; (4)Operating virtual junction temperature range, TJ: -55℃ to 150℃; (5)Storage temperature range, Tstg: -65℃ to 150℃; (6)Lead temperature 1,6 mm (1/16 inch) from case for 10 seconds: 260℃.
Features
TPS7250QDR features: (1)Available in 5-V, 4.85-V, 3.3-V, 3.0-V, and 2.5-V Fixed-Output and Adjustable Versions; (2)Dropout Voltage <85 mV Max at IO = 100 mA (TPS7250); (3)Low Quiescent Current, Independent of Load, 180 mA Typ; (4)8-Pin SOIC and 8-Pin TSSOP Package; (5)Output Regulated to ±2% Over Full Operating Range for Fixed-Output Versions; (6)Extremely Low Sleep-State Current, 0.5 mA Max; (7)Power-Good (PG) Status Output.
Diagrams

| Image | Part No | Mfg | Description | ![]() |
Pricing (USD) |
Quantity | ||||||||||||
|---|---|---|---|---|---|---|---|---|---|---|---|---|---|---|---|---|---|---|
![]() |
![]() TPS7250QDRG4 |
![]() Texas Instruments |
![]() Low Dropout (LDO) Regulators LDO PMOS Voltage |
![]() Data Sheet |
![]()
|
|
||||||||||||
![]() |
![]() TPS7250QDR |
![]() Texas Instruments |
![]() Low Dropout (LDO) Regulators LDO PMOS Voltage |
![]() Data Sheet |
![]()
|
|
||||||||||||
(China (Mainland))









