Product Summary
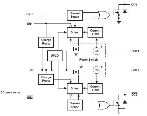
The TPS2042P dual power distribution switch is intended for applications where heavy capacitive loads and short circuits are likely to be encountered. The TPS2042P incorporates in single package two 135-mΩ N-channel MOSFET high-side power switch for power distribution systems that require multiple power switches. Each switch is controlled by a logic enable that is compatible with 5-V logic and 3-V logic. Gate drive is provided by an internal charge pump designed to control the power-switch rise times and fall times to minimize current surges during switching. The charge pump requires no external components and allows operation from supplies as low as 2.7 V. When the output load exceeds the current-limit threshold or a short is present, the TPS2042P limits the output current to a safe level by switching into a constant-current mode, pulling the overcurrent (OCx) logic output low. The TPS2042P is designed to limit at 0.9A load. The power distribution switch is available in 8-pin small-outline integrated circuit (SOIC) and 8-pin plastic dual-in-line packages (PDIP) and operate over an ambient temperature range of –40℃ to 85℃.
Parametrics
TPS2042P absolute maximum ratings: (1)Input voltage range, VI(IN): –0.3 V to 6 V; (2)Output voltage range, VO(OUTx): –0.3 V to VI(IN) + 0.3 V; (3)Input voltage range, VI(ENx) or VI(ENx): –0.3 V to 6 V; (4)Continuous output current, IO(OUTx): internally limited; (5)Continuous total power dissipation: See Dissipation Rating Table; (6)Operating virtual junction temperature range, TJ: –40℃ to 125℃; (7)Storage temperature range, Tstg: –65℃ to 150℃; (8)Lead temperature soldering 1,6 mm (1/16 inch) from case for 10 seconds: 260℃.
Features
TPS2042P features: (1)135-mW -Maximum (5-V Input) High-Side MOSFET Switch; (2)500 mA Continuous Current per Channel; (3)Short-Circuit and Thermal Protection With Overcurrent Logic Output; (4)Operating Range: 2.7-V to 5.5-V; (5)Logic-Level Enable Input; (6)2.5-ms Typical Rise Time; (7)Undervoltage Lockout; (8)10 mA Maximum Standby Supply Current; (9)Bidirectional Switch; (10)Available in 8-pin SOIC and PDIP Packages; (11)Ambient Temperature Range, –40℃ to 85℃; (12)2-kV Human-Body-Model, 200-V Machine-Model ESD Protection; (13)UL Listed – File No. E169910.
Diagrams

| Image | Part No | Mfg | Description | ![]() |
Pricing (USD) |
Quantity | ||||||||||||
|---|---|---|---|---|---|---|---|---|---|---|---|---|---|---|---|---|---|---|
![]() |
![]() TPS2042P |
![]() Texas Instruments |
![]() Power Switch ICs - USB Dual 1in 2out .7A |
![]() Data Sheet |
![]()
|
|
||||||||||||
![]() |
![]() TPS2042PE4 |
![]() Texas Instruments |
![]() Power Switch ICs - USB 0.7A 2.7-5.5V Dual Hi-Side MOSFET |
![]() Data Sheet |
![]()
|
|
||||||||||||
(China (Mainland))









