Product Summary
The TLE2082CP is a excalibur high-speed jfet-input operational amplifier. The TLE2082CP JFET-input operational amplifier more than double the bandwidth and triple the slew rate of the TLE2082CP of the BiFET operational amplifier. The TLE2082CP also have wider supply-voltage rails, increasing the dynamic-signal range for BiFET circuits to ±19 V. On-chip zener trimming of offset voltage yields precision grades for greater accuracy in dc-coupled applications. The TLE2082CP is pin-compatible with lower performance BiFET operational amplifier for ease in improving performance in existing designs.
Parametrics
TLE2082CP absolute maximum ratings: (1)Supply voltage, VCC+: 19 V; (2)Supply voltage, VCC–: –19 V; (3)Differential input voltage range, VID: VCC+ to VCC–; (4)Input current, II (each input): ±1 mA; (5)Output current, IO (each output): ±80 mA; (6)Total current into VCC+: 160 mA; (7)Total current out of VCC–: 160 mA; (8)Duration of short-circuit current at (or below) 25℃: unlimited.
Features
TLE2082CP features: (1)Direct Upgrades to TL05x, TL07x, and TL08x BiFET Operational Amplifiers; (2)Greater Than 2× Bandwidth (10 MHz) and 3× Slew Rate (45 V/ms) Than TL08x; (3)On-Chip Offset Voltage Trimming for Improved DC Performance; (4)Wider Supply Rails Increase Dynamic Signal Range to ±19 V.
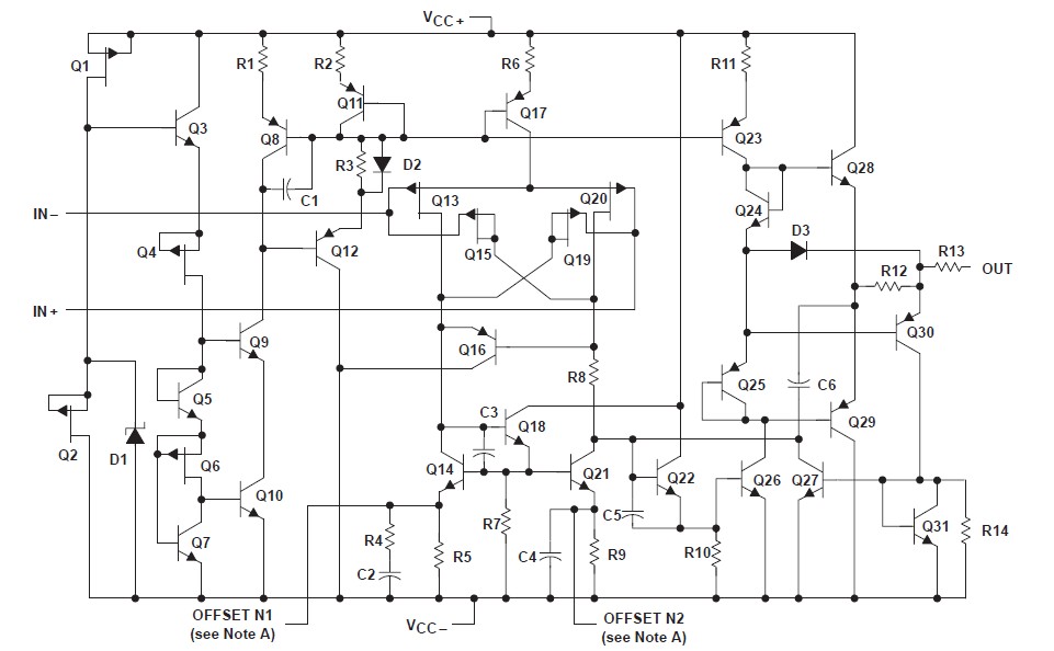
Diagrams

| Image | Part No | Mfg | Description | ![]() |
Pricing (USD) |
Quantity | ||||||||||||
|---|---|---|---|---|---|---|---|---|---|---|---|---|---|---|---|---|---|---|
![]() |
![]() TLE2082CP |
![]() Texas Instruments |
![]() Operational Amplifiers - Op Amps Dual High Speed |
![]() Data Sheet |
![]()
|
|
||||||||||||
![]() |
![]() TLE2082CPE4 |
![]() Texas Instruments |
![]() Operational Amplifiers - Op Amps Dual Hi-Sp JFET-Input Op Amp |
![]() Data Sheet |
![]()
|
|
||||||||||||
(China (Mainland))









