Product Summary
The TLE2024CN is precision, high-speed, low-power operational amplifier using a new Texas Instruments Excalibur process. The TLE2024CN combine the best features of the OP21 with highly improved slew rate and unity-gain bandwidth. The complementary bipolar Excalibur process utilizes isolated vertical pnp transistors that yield dramatic improvement in unity-gain bandwidth and slew rate over similar devices.
Parametrics
TLE2024CN absolute maximum ratings: (1)Supply voltage, VCC+: 20 V; (2)Supply voltage, VCC–: –20 V; (3)Differential input voltage, VID: ±0.6 V; (4)Input voltage range, VI (any input, see Note 1): ±VCC; (5)Input current, II (each input): ±1 mA; (6)Output current, IO (each output): ±20 mA; (7)Total current into VCC+: 80 mA; (8)Total current out of VCC–: 80 mA; (9)Duration of short-circuit current at (or below) 25℃ (see Note 3): unlimited.
Features
TLE2024CN features: (1)Supply Current: 230 mA Max; (2)High Unity-Gain Bandwidth: 2 MHz Typ; (3)High Slew Rate: 0.45 V/ms Min; (4)Supply-Current Change Over Military Temp Range: 10 mA Typ at VCC ± = ± 15 V; (5)Specified for Both 5-V Single-Supply and ±15-V Operation; (6)Phase-Reversal Protection.
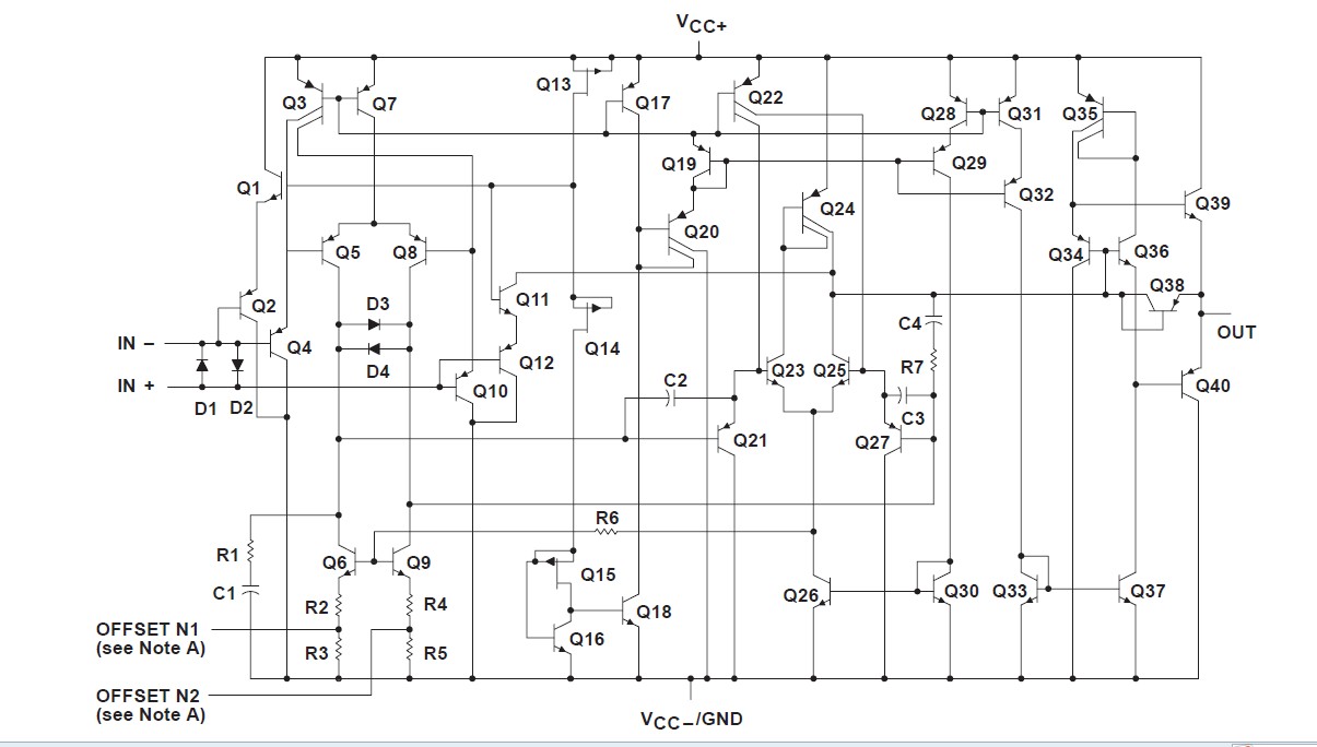
Diagrams

| Image | Part No | Mfg | Description | ![]() |
Pricing (USD) |
Quantity | ||||||||||||
|---|---|---|---|---|---|---|---|---|---|---|---|---|---|---|---|---|---|---|
![]() |
![]() TLE2024CN |
![]() Texas Instruments |
![]() Operational Amplifiers - Op Amps Quad High Speed |
![]() Data Sheet |
![]()
|
|
||||||||||||
![]() |
![]() TLE2024CNE4 |
![]() Texas Instruments |
![]() Operational Amplifiers - Op Amps Quad Precision Lo-Pwr Single Supply |
![]() Data Sheet |
![]()
|
|
||||||||||||
(China (Mainland))









