Product Summary
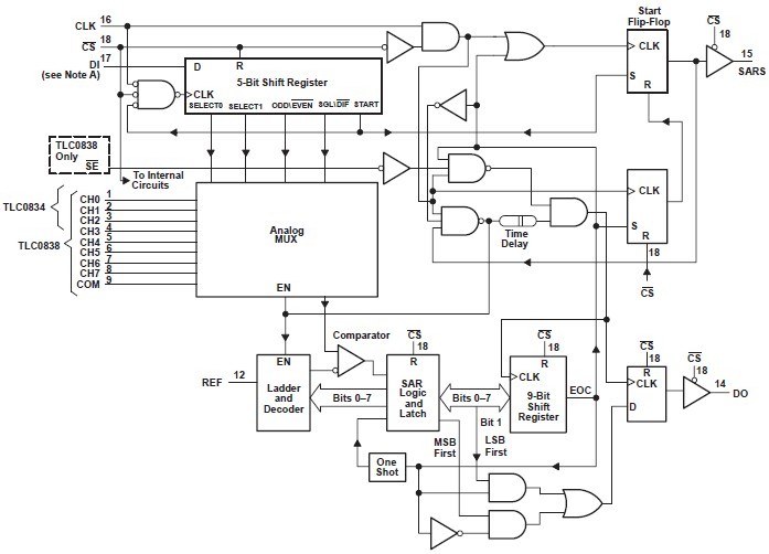
The TLC0838IDWR (4-channel) and TLC0838 (8-channel) multiplexer is software configured for single-ended or differential inputs as well as pseudo-differential input assignments. The differential analog voltage input allows for common-mode rejection or offset of the analog zero input voltage value. In addition, the voltage reference input can be adjusted to allow encoding of any smaller analog voltage span to the full 8 bits of resolution. The TLC0838IDWRC and TLC0838C are characterized for operation from 0℃ to 70℃. The TLC0838IDWRI and TLC0838I are characterized for operation from -40℃ to 85℃. The TLC0838IDWRQ is characterized for operation from -40℃ to 125℃.
Parametrics
TLC0838IDWR absolute maximum ratings: (1)Supply voltage, VCC: 6.5 V; (2)Input voltage range: Logic : -0.3 V to VCC + 0.3 V; (3)Analog: -0.3 V to VCC+ 0.3 V; (4)Input current, II: ±5 mA; (5)Total input current: ±20 mA; (6)Operating free-air temperature range, TA: C suffix: 0℃ to 70℃; (7)I suffix: -40℃ to 85℃; (8)Storage temperature range, Tstg: -65℃ to 150℃; (9)Lead temperature 1,6 mm (1/16 inch) from case for 10 seconds: N package: 260℃.
Features
TLC0838IDWR features: (1)8-Bit Resolution; (2)Easy Microprocessor Interface or Stand-Alone Operation; (3)Operates Ratiometrically or With 5-V Reference; (4)4- or 8-Channel Multiplexer Options With Address Logic; (5)Input Range 0 to 5 V With Single 5-V Supply; (6)Remote Operation With Serial Data Link; (7)Inputs and Outputs Are Compatible With TTL and MOS; (8)Conversion Time of 32 ms at fclock = 250 kHz; (9)Functionally Equivalent to the ADC0834 and ADC0838 Without the Internal Zener Regulator Network; (10)Total Unadjusted Error: ±1 LSB.
Diagrams

| Image | Part No | Mfg | Description | ![]() |
Pricing (USD) |
Quantity | ||||||||||
|---|---|---|---|---|---|---|---|---|---|---|---|---|---|---|---|---|
![]() |
![]() TLC0838IDWR |
![]() Texas Instruments |
![]() ADC (A/D Converters) 8-Bit 20 kSPS Serial Out |
![]() Data Sheet |
![]()
|
|
||||||||||
![]() |
![]() TLC0838IDWRG4 |
![]() Texas Instruments |
![]() ADC (A/D Converters) 8-Bit 20 kSPS Serial Out |
![]() Data Sheet |
![]()
|
|
||||||||||
(China (Mainland))









