Product Summary
The TLC0838CN is a 8-bit analog-to-digital converter with serial control. The TLC0838CN is a 8-bit successive approximation analog-to-digital converter, each with an input-configurable multichannel multiplexer and serial input/output. The serial input/output of the TLC0838CN is configured to interface with standard shift registers or microprocessors. Detailed information on interfacing with most popular microprocessor is readily available from the factory.
Parametrics
TLC0838CN absolute maximum ratings: (1)Supply voltage, VCC: 6.5 V; (2)Input voltage range: Logic: –0.3 V to VCC + 0.3 V; (3)Analog: –0.3 V to VCC+ 0.3 V; (4)Input current, II: ±5 mA; (5)Total input current: ±20 mA; (6)Operating free-air temperature range, TA: C suffix: 0℃ to 70℃; (7)I suffix: –40℃ to 85℃; (8)Storage temperature range, Tstg: –65℃ to 150℃; (9)Lead temperature 1,6 mm (1/16 inch) from case for 10 seconds: N package: 260℃.
Features
TLC0838CN features: (1)8-Bit Resolution; (2)Easy Microprocessor Interface or Stand-Alone Operation; (3)Operates Ratiometrically or With 5-V Reference; (4)4- or 8-Channel Multiplexer Options With Address Logic; (5)Input Range 0 to 5 V With Single 5-V Supply; (6)Remote Operation With Serial Data Link; (7)Inputs and Outputs Are Compatible With TTL and MOS; (8)Conversion Time of 32 ms at fclock = 250 kHz; (9)Functionally Equivalent Without the Internal Zener Regulator Network; (10)Total Unadjusted Error ±1 LSB.
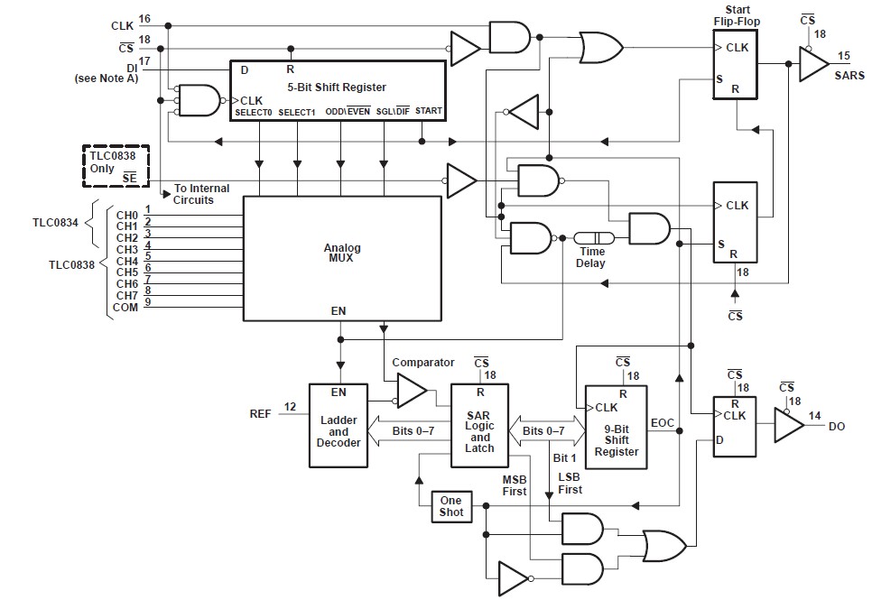
Diagrams

| Image | Part No | Mfg | Description | ![]() |
Pricing (USD) |
Quantity | ||||||||||||
|---|---|---|---|---|---|---|---|---|---|---|---|---|---|---|---|---|---|---|
![]() |
![]() TLC0838CN |
![]() Texas Instruments |
![]() ADC (A/D Converters) 8bit A/D |
![]() Data Sheet |
![]()
|
|
||||||||||||
![]() |
![]() TLC0838CNE4 |
![]() Texas Instruments |
![]() ADC (A/D Converters) 8-Bit 20 kSPS Serial Out |
![]() Data Sheet |
![]()
|
|
||||||||||||
(China (Mainland))









