Product Summary
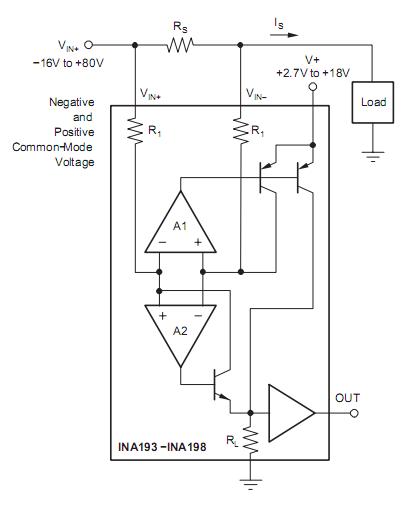
The INA196AIDBVR is a current shunt monitor with voltage output can sense drops across shunts at common-mode voltages from -16V to +80V, independent of the INA19x supply voltage. The INA196AIDBVR operates from a single +2.7V to +18V supply, drawing a maximum of 900uA of supply current. The applications of the INA196AIDBVR are welding equipment, notebook computers, cell phones, telecom equipment, automotive, power management, battery chargers.
Parametrics
INA196AIDBVR absolute maximum ratings: (1)Supply Voltage:+18V; (2)Analog Inputs, VIN+, VIN- Differential (VIN+) - (VIN-):-18V to +18V; (3)Common-Mode:-16V to +80V; (4)Analog Output, Out:GND - 0.3V to (V+) + 0.3V; (5)Input Current Into Any Pin:5mA; (6)Operating Temperature:-55℃ to +150℃; (7)Storage Temperature:-65℃ to +150℃; (8)Junction Temperature:+150℃; (9)ESD Ratings: Human Body Model:4000V, Charged-Device Model:1000V.
Features
INA196AIDBVR features: (1)wide common-mode voltage:-16V to +80V; (2)low error: 3.0% Over Temp (max); (3)bandwidth: Up to 500kHz; (4)three transfer functions available: 20V/V, 50V/V, and 100V/V; (5)quiescent current: 900μA (max); (6)complete current sense solution.
Diagrams

| Image | Part No | Mfg | Description | ![]() |
Pricing (USD) |
Quantity | ||||||||||||
|---|---|---|---|---|---|---|---|---|---|---|---|---|---|---|---|---|---|---|
![]() |
![]() INA196AIDBVR |
![]() Texas Instruments |
![]() Current & Power Monitors & Regulators Vltg Out Hi-Sd Msmnt Current Shunt Mntr |
![]() Data Sheet |
![]()
|
|
||||||||||||
![]() |
![]() INA196AIDBVRG4 |
![]() Texas Instruments |
![]() Current & Power Monitors & Regulators Vltg Out Hi-Sd Msmnt Current Shunt Mntr |
![]() Data Sheet |
![]()
|
|
||||||||||||
(China (Mainland))









