Product Summary
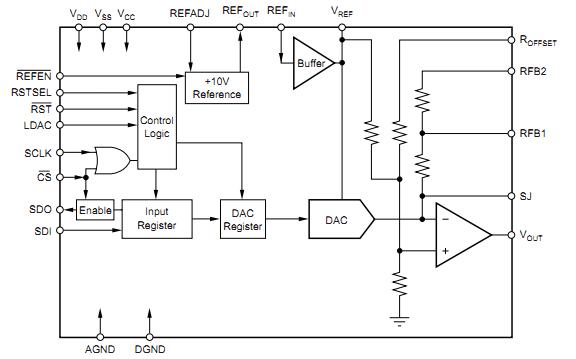
The DAC7731EB/1KG4 is a 16-bit Digital-to-Analog Converter (DAC) which provides 16 bits of monotonic performance over the specified operating temperature range and offers a +10V internal reference. Designed for automatic test equipment and industrial process control applications, the DAC7731EB/1KG4 output swing can be configured in a ±10V, ±5V, or +10V range. The flexibility of the output configuration allows the DAC7731EB/1KG4 to provide both unipolar and bipolar operation by pin strapping. The DAC7731EB/1KG4 includes a high-speed output amplifier with a maximum settling time of 5µs to ±0.003% FSR for a 20V full-scale change and only consumes 100mW (typical) of power. The applications of the device include process control, ate pin electronics, closed-loop servo control, motor control and data acquisition systems.
Parametrics
DAC7731EB/1KG4 absolute maximum ratings: (1)VCC to VSS: –0.3V to +32V; (2)VCC to AGND: –0.3V to +16V; (3)VSS to AGND: –16V to +0.3V; (4)AGND to DGND: –0.3V to 0.3V; (5)REFIN to AGND: 0V to VCC – 1.4V; (6)VDD to DGND: –0.3V to +6V; (7)Digital Input Voltage to DGND: –0.3V to VDD + 0.3V; (8)Digital Output Voltage to DGND: –0.3V to VDD + 0.3V; (9)Operating Temperature Range: –40℃ to +85℃; (10)Storage Temperature Range: –65℃ to +150℃; (11)Junction Temperature (TJ Max): +150℃.
Features
DAC7731EB/1KG4 features: (1)low power: 150mW maximum; (2)+10V internal reference; (3)unipolar or bipolar operation; (4)settling time: 5μs to ±0.003% FSR; (5)16-bit monotonicitY, –40 to +85℃; (6)±10V, ±5V, OR +10V configurable voltage output; (7)reset to zero or mid-scale; (8)double-buffered data inpuT; (9)daisy-chain feature for multiple DAC7731s on a single bus; (10)small SSOP-24 package.
Diagrams

| Image | Part No | Mfg | Description | ![]() |
Pricing (USD) |
Quantity | ||||||||
|---|---|---|---|---|---|---|---|---|---|---|---|---|---|---|
![]() |
![]() DAC7731EB/1KG4 |
![]() Texas Instruments |
![]() DAC (D/A Converters) 16-Bit Sng Ch W/Int +10V Ref & Ser I/F |
![]() Data Sheet |
![]()
|
|
||||||||
| Image | Part No | Mfg | Description | ![]() |
Pricing (USD) |
Quantity | ||||||||
![]() |
![]() DAC701 |
![]() Other |
![]() |
![]() Data Sheet |
![]() Negotiable |
|
||||||||
![]() |
![]() DAC701KH |
![]() Texas Instruments |
![]() IC 16BIT VOUT UNIPOLAR D/A 24DIP |
![]() Data Sheet |
![]() Negotiable |
|
||||||||
![]() |
![]() DAC702 |
![]() Other |
![]() |
![]() Data Sheet |
![]() Negotiable |
|
||||||||
![]() |
![]() DAC702BH/CH/SH |
![]() Other |
![]() |
![]() Data Sheet |
![]() Negotiable |
|
||||||||
![]() |
![]() DAC703 |
![]() Other |
![]() |
![]() Data Sheet |
![]() Negotiable |
|
||||||||
![]() |
![]() DAC703BH |
![]() Texas Instruments |
![]() IC 16-BIT VOUT BIPOLAR D/A 24-DI |
![]() Data Sheet |
![]() Negotiable |
|
||||||||
(China (Mainland))










