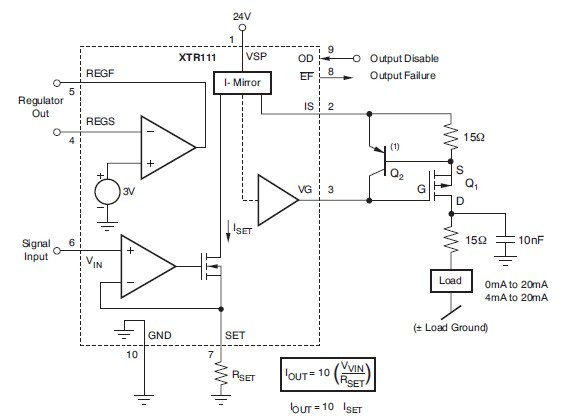
Product Summary
The XTR111AIDRCRG4 is a precision voltage-to-current converter designed for the standard 0mA–20mA or 4mA–20mA analog signals, and can source up to 36mA. The ratio between input voltage and output current is set by the single resistor RSET. The circuit can also be modified for voltage output. An external P-MOSFET transistor ensures high output resistance and a broad compliance voltage range that extends from 2V below the supply voltage, VVSP, to voltages well below GND. The XTR111AIDRCRG4 is available in MSOP and DFN surface-mount packages. The applications of XTR111AIDRCRG4 are: (1)universal voltage-controlled current source; (2)current or voltage output for 3-wire sensor systems; (3)plc output programmable driver; (4)current-mode sensor excitation.
Parametrics
XTR111AIDRCRG4 absolute maximum ratings: (1)Power Supply Voltage, VVSP: +44 V; (2)Voltage at SET(3): –0.5 to +14 V; (3)Voltage at IS(3) (4) (VVSP): – 5.5 to (VVSP) + 0.5 V; (4)Voltage at REGS, REGF, VIN, OD, EF: –0.5 to (VVSP) + 0.5 V; (5)Voltage at REGF, VG –0.5 to (VVSP): + 0.5 V; (6)Current into any pin(3) (4) (5): ±25 mA; (7)Operating Temperature: –55 to +125 ℃; (8)Storage Temperature: –65 to +150 ℃; (9)Electrostatic Discharge Rating (HBM): 2000 V.
Features
XTR111AIDRCRG4 features: (1)Nonlinearity: 0.002%; (2)low offset drift: 1μV/℃; (3)Accuracy: 0.015%; (4)Single-supply operation; (5)wide supply range: 7V to 44V; (6)Output error flag (EF); (7)Output disable (OD); (8)Adjustable voltage regulator: 3V to 15V.
Diagrams

| Image | Part No | Mfg | Description | ![]() |
Pricing (USD) |
Quantity | ||||||||||||
|---|---|---|---|---|---|---|---|---|---|---|---|---|---|---|---|---|---|---|
![]() |
![]() XTR111AIDRCRG4 |
![]() Texas Instruments |
![]() Current Sense Amplifiers Prec Vltg-to-Crnt Conv/Transmitter |
![]() Data Sheet |
![]()
|
|
||||||||||||
| Image | Part No | Mfg | Description | ![]() |
Pricing (USD) |
Quantity | ||||||||||||
![]() |
![]() XTR100 |
![]() Other |
![]() |
![]() Data Sheet |
![]() Negotiable |
|
||||||||||||
![]() |
![]() XTR101 |
![]() Other |
![]() |
![]() Data Sheet |
![]() Negotiable |
|
||||||||||||
![]() |
![]() XTR101AG |
![]() Texas Instruments |
![]() Current Sense Amplifiers Prec Lo-Drift 4-20mA 2-Wire Trnsmtr |
![]() Data Sheet |
![]()
|
|
||||||||||||
![]() |
![]() XTR101AP |
![]() Texas Instruments |
![]() Current Sense Amplifiers Prec Lo-Drift 4-20mA 2-Wire Trnsmtr |
![]() Data Sheet |
![]()
|
|
||||||||||||
![]() |
![]() XTR101APG4 |
![]() Texas Instruments |
![]() Current Sense Amplifiers Prec Lo-Drift 4-20mA 2-Wire Trnsmtr |
![]() Data Sheet |
![]()
|
|
||||||||||||
![]() |
![]() XTR101AU |
![]() Texas Instruments |
![]() Current Sense Amplifiers Prec Lo-Drift 4-20mA 2-Wire Trnsmtr |
![]() Data Sheet |
![]()
|
|
||||||||||||
(China (Mainland))










