Product Summary
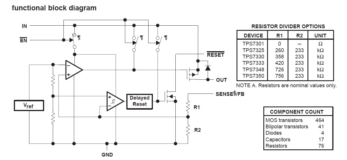
The TPS7333QP is a low-dropout voltage regulator with integrated delayed reset function.
Parametrics
TPS7333QP absolute maximum ratings: (1)Input voltage range§, VI, RESET, SENSE, EN: –0.3 V to 11 V; (2)Output current, IO: 2 A; (3)Operating virtual junction temperature range, TJ: –55℃ to 150℃; (4)Storage temperature range, Tstg: –65℃ to 150℃; (5)Lead temperature 1,6 mm (1/16 inch) from case for 10 seconds: 260℃.
Features
TPS7333QP features: (1)Available in 2.5-V, 3-V, 3.3-V, 4.85-V, and 5-V Fixed-Output and Adjustable Versions; (2)Integrated Precision Supply-Voltage Supervisor Monitoring Regulator Output Voltage; (3)Active-Low Reset Signal with 200ms Pulse Width; (4)Very Low Dropout Voltage. Maximum of 35 mV at IO = 100 mA; (5)Low Quiescent Current – Independent of Load 340 mA Typ; (6)Extremely Low Sleep-State Current, 0.5 mA Max; (7)2% Tolerance Over Full Range of Load, Line, and Temperature for Fixed-Output Versions; (8)Output Current Range of 0 mA to 500 mA.
Diagrams

| Image | Part No | Mfg | Description | ![]() |
Pricing (USD) |
Quantity | ||||||||||||
|---|---|---|---|---|---|---|---|---|---|---|---|---|---|---|---|---|---|---|
![]() |
![]() TPS7333QP |
![]() Texas Instruments |
![]() Low Dropout (LDO) Regulators Lowest Dropout PMOS |
![]() Data Sheet |
![]()
|
|
||||||||||||
![]() |
![]() TPS7333QPE4 |
![]() Texas Instruments |
![]() Low Dropout (LDO) Regulators Lowest Dropout PMOS |
![]() Data Sheet |
![]()
|
|
||||||||||||
![]() |
![]() TPS7333QPWR |
![]() Texas Instruments |
![]() Low Dropout (LDO) Regulators Lowest Dropout PMOS |
![]() Data Sheet |
![]()
|
|
||||||||||||
![]() |
![]() TPS7333QPWRG4 |
![]() Texas Instruments |
![]() Low Dropout (LDO) Regulators Lowest Dropout PMOS |
![]() Data Sheet |
![]()
|
|
||||||||||||
![]() |
![]() TPS7333QPWG4 |
![]() Texas Instruments |
![]() Low Dropout (LDO) Regulators Lowest Dropout PMOS |
![]() Data Sheet |
![]()
|
|
||||||||||||
![]() |
![]() TPS7333QPW |
![]() Texas Instruments |
![]() Low Dropout (LDO) Regulators Lowest Dropout PMOS |
![]() Data Sheet |
![]()
|
|
||||||||||||
(China (Mainland))









