Product Summary
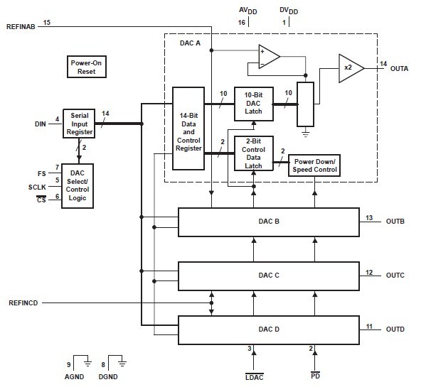
The TLV5604ID is a quadruple 10-bit voltage output digital-to-analog converter (DAC) with a flexible 4-wire serial interface. The 4-wire serial interface allows glueless interface to TMS320, SPI, QSPI, and Microwire serial ports. The TLV5604ID is programmed with a 16-bit serial word comprised of a DAC address, individual DAC control bits, and a 10-bit DAC value.
Parametrics
TLV5604ID absolute maximum ratings: (1)Supply voltage, (DVDD, AVDD to GND): 7 V; (2)Supply voltage difference, (AVDD to DVDD): –2.8 V to 2.8 V; (3)Digital input voltage range: –0.3 V to DVDD + 0.3 V; (4)Reference input voltage range: –0.3 V to AVDD + 0.3 V; (5)Operating free-air temperature range, TA: : –40℃ to 85℃; (6)Storage temperature range, Tstg: –65℃ to 150℃; (7)Lead temperature 1,6 mm (1/16 inch) from case for 10 seconds: 260℃.
Features
TLV5604ID features: (1)Four 10-Bit D/A Converters; (2)Programmable Settling Time of 3 μs or 9 μs Typ; (3)TMS320, (Q)SPI, and Microwire Compatible Serial Interface; (4)Internal Power-On Reset; (5)Low Power Consumption: 5.5 mW, Slow Mode – 5-V Supply; 3.3 mW, Slow Mode – 3-V Supply; (6)Reference Input Buffers; (7)Voltage Output Range: 2× the Reference Input Voltage; (8)Monotonic Over Temperature; (9)Dual 2.7-V to 5.5-V Supply (Separate Digital and Analog Supplies); (10)Hardware Power Down (10 nA); (11)Software Power Down (10 nA); (12)Simultaneous Update.
Diagrams

| Image | Part No | Mfg | Description | ![]() |
Pricing (USD) |
Quantity | ||||||||||||
|---|---|---|---|---|---|---|---|---|---|---|---|---|---|---|---|---|---|---|
![]() |
![]() TLV5604ID |
![]() Texas Instruments |
![]() DAC (D/A Converters) 10bit Quad Serial |
![]() Data Sheet |
![]()
|
|
||||||||||||
![]() |
![]() TLV5604IDG4 |
![]() Texas Instruments |
![]() DAC (D/A Converters) 10bit Quad Serial |
![]() Data Sheet |
![]()
|
|
||||||||||||
![]() |
![]() TLV5604IDRG4 |
![]() Texas Instruments |
![]() DAC (D/A Converters) 10-Bit 3 us Quad DAC Serial Input |
![]() Data Sheet |
![]() Negotiable |
|
||||||||||||
![]() |
![]() TLV5604IDR |
![]() Texas Instruments |
![]() DAC (D/A Converters) 10-Bit 3 us Quad DAC Serial Input |
![]() Data Sheet |
![]() Negotiable |
|
||||||||||||
(China (Mainland))









