Product Summary
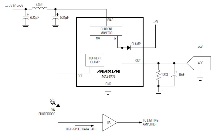
The MAX4004EUT+T is a precision, high-side, current monitor. It is specifically designed for monitoring photodiode current in fiber applications. It offers a connection point for the reference current and a monitor output that produces a signal proportional to the reference current. The monitor output of the MAX4004EUT+T is a current proportional to the reference current. The current monitor has six decades of dynamic range and monitor reference current of 250nA to 2.5mA with better than 5% accuracy. The applications of the MAX4004EUT+T include: Photodiode Current-Monitoring Systems, Portable Instrumentation, Medical Instrumentation, Laboratory Instrumentation, Consumer Electronics, Current-to-Voltage Conversion Level Translation.
Parametrics
MAX4004EUT+T absolute maximum ratings: (1)CLAMP to GND: -0.3V to +25V; (2)BIAS, REF to GND: -0.3V to +25V; (3)OUT to GND: -0.3V to (VCLAMP + 0.6V); (4)Short-Circuit, REF to GND: Continuous; (5)Current into any Pin: ±30mA; (6)Operating Temperature Range: -40℃ to +85℃; (7)Junction Temperature: +150℃; (8)Storage Temperature Range: -65℃ to +150℃; (9)Lead Temperature (soldering, 10s:) +300℃; (10)Continuous Power Dissipation (TA = +70℃) 6-PIN SOT23: 696mW.
Features
MAX4004EUT+T features: (1)Wide Reference Current Dynamic Range Guaranteed 250nA to 2.5mA with 5% Accuracy; Extended 10nA to 10mA with 10% Monitor Accuracy; (2)Current (MAX4004) or Voltage (MAX4006) Monitor Output; (3)Reference Current-Limit Protection (20mA, typ); (4)Voltage Clamp Protects Subsequent Output Circuitry; (5)+2.7V to +22V Wide Voltage Range Operation; (6)6-Pin SOT23 Packages.
Diagrams

| Image | Part No | Mfg | Description | ![]() |
Pricing (USD) |
Quantity | ||||||||||||
|---|---|---|---|---|---|---|---|---|---|---|---|---|---|---|---|---|---|---|
![]() |
![]() MAX4004EUT+T |
![]() Maxim Integrated Products |
![]() Current & Power Monitors & Regulators High-Side Current Monitor |
![]() Data Sheet |
![]()
|
|
||||||||||||
| Image | Part No | Mfg | Description | ![]() |
Pricing (USD) |
Quantity | ||||||||||||
![]() |
![]() MAX4000 |
![]() Other |
![]() |
![]() Data Sheet |
![]() Negotiable |
|
||||||||||||
![]() |
![]() MAX4000EBL+T |
![]() Maxim Integrated Products |
![]() RF Detector 2.5GHz 45dB RF Detecting Ctlr |
![]() Data Sheet |
![]()
|
|
||||||||||||
![]() |
![]() MAX4000EBL-T |
![]() Maxim Integrated Products |
![]() RF Detector |
![]() Data Sheet |
![]() Negotiable |
|
||||||||||||
![]() |
![]() MAX4000EUA |
![]() Maxim Integrated Products |
![]() RF Detector 2.5GHz 45dB RF Detecting Ctlr |
![]() Data Sheet |
![]()
|
|
||||||||||||
![]() |
![]() MAX4000EUA+ |
![]() Maxim Integrated Products |
![]() RF Detector 2.5GHz 45dB RF Detecting Ctlr |
![]() Data Sheet |
![]()
|
|
||||||||||||
![]() |
![]() MAX4000EUA+T |
![]() Maxim Integrated Products |
![]() RF Detector 2.5GHz 45dB RF Detecting Ctlr |
![]() Data Sheet |
![]()
|
|
||||||||||||
(China (Mainland))










