Product Summary
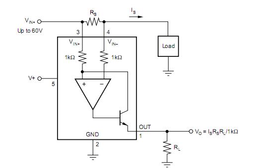
The INA169NA/3KG4 is a high-side, unipolar, current shunt monitor. Wide input common-mode voltage range, high-speed, low quiescent current, and tiny TSSOP-8 packaging enable use in a variety of applications. The INA169NA/3KG4 converts a differential input voltage to a current output. This current is converted back to a voltage with an external load resistor that sets any gain from 1 to over 100. Although designed for current shunt measurement, the circuit invites creative applications in measurement and level shifting. The INA169NA/3KG4 is available in TSSOP-8 and are specified for the –40℃ to 125℃ temperature range.
Parametrics
INA169NA/3KG4 absolute maximum ratings: (1)Supply voltage range, V+: -0.3V to 60V; (2)Analog input voltage range, VIN+, VIN-, Common mode: -0.3V to 75V; (3)Analog input voltage range, (VIN+) - (VIN-), Differential: -40V to 2V; (4)Analog output range, out: -0.3V to 40V; (5)Operating temperature range: -55℃ to 125℃; (6)Storage temperature range: -65℃ to 150℃; (7)Maximum junction temperature: 150℃; (8)Thermal resistance, junction-to-ambient, RθJA: 150℃/W; (9)Lead temperature (soldering, 10 seconds): 260℃.
Features
INA169NA/3KG4 features: (1)complete unipolar high-side; (2)current measurement circuit; (3)wide supply and common-mode range: 2.7V to 60V; (4)independent supply and input common-mode voltages; (5)single resistor gain set; (6)low quiescent current (60μA typ); (7)SOT23-5 package.
Diagrams

| Image | Part No | Mfg | Description | ![]() |
Pricing (USD) |
Quantity | ||||||||||||
|---|---|---|---|---|---|---|---|---|---|---|---|---|---|---|---|---|---|---|
![]() |
![]() INA169NA/3KG4 |
![]() Texas Instruments |
![]() Current & Power Monitors & Regulators Hi-Sd Msmnt Current Shunt Mntr Crnt Otp |
![]() Data Sheet |
![]()
|
|
||||||||||||
| Image | Part No | Mfg | Description | ![]() |
Pricing (USD) |
Quantity | ||||||||||||
![]() |
![]() INA101 |
![]() Other |
![]() |
![]() Data Sheet |
![]() Negotiable |
|
||||||||||||
![]() |
![]() INA101AG |
![]() Texas Instruments |
![]() Instrumentation Amplifiers Very High Accuracy Instrumentation Amp |
![]() Data Sheet |
![]()
|
|
||||||||||||
![]() |
![]() INA101AM |
![]() Texas Instruments |
![]() Instrumentation Amplifiers Very High Accuracy Instrumentation Amp |
![]() Data Sheet |
![]()
|
|
||||||||||||
![]() |
![]() INA101CM |
![]() Texas Instruments |
![]() Instrumentation Amplifiers Very High Accuracy Instrumentation Amp |
![]() Data Sheet |
![]()
|
|
||||||||||||
![]() |
![]() INA101HP |
![]() Texas Instruments |
![]() Instrumentation Amplifiers Very High Accuracy Instrumentation Amp |
![]() Data Sheet |
![]()
|
|
||||||||||||
![]() |
![]() INA101HPG4 |
![]() Texas Instruments |
![]() Instrumentation Amplifiers Very High Accuracy Instrumentation Amp |
![]() Data Sheet |
![]()
|
|
||||||||||||
(China (Mainland))










