Product Summary
The INA118U/2K5 is a low power, general purpose instrumentation amplifier offering excellent accuracy. Its versatile 3-op amp design and small size make the INA118U/2K5 ideal for a wide range of applications. It operates with power supplies as low as ±1.35V, and quiescent current is only 350uA. The applications of the INA118U/2K5 are bridge amplifier, thermocouple amplifier, rtd sensor amplifier, medical instrumentation, data acquisition.
Parametrics
INA118U/2K5 absolute maximum ratings: (1)Supply Voltage:±18V; (2)Analog Input Voltage Range:±40V; (3)Output Short-Circuit (to ground):Continuous; (4)Operating Temperature:–40℃ to +125℃; (5)Storage Temperature:–40℃ to +125℃; (6)Junction Temperature:+150℃; (7)Lead Temperature (soldering, 10s):+300℃.
Features
INA118U/2K5 features: (1)low offset voltage: 50μV max; (2)low drift: 0.5μV/℃ max; (3)low input bias current: 5nA max; (4)high cmr: 110dB min; (5)inputs protected to ±40V; (6)wide supply range: ±1.35 to ±18V; (7)low quiescent current: 350μA; (8)8-pin plastic DIP, SO-8.
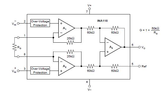
Diagrams

| Image | Part No | Mfg | Description | ![]() |
Pricing (USD) |
Quantity | ||||||||
|---|---|---|---|---|---|---|---|---|---|---|---|---|---|---|
![]() |
![]() INA118U/2K5 |
![]() Texas Instruments |
![]() Instrumentation Amplifiers Precision Low Power Instrumentation Amp |
![]() Data Sheet |
![]()
|
|
||||||||
![]() |
![]() INA118U/2K5G4 |
![]() Texas Instruments |
![]() Instrumentation Amplifiers Precision Low Power Instrumentation Amp |
![]() Data Sheet |
![]()
|
|
||||||||
(China (Mainland))









