Product Summary
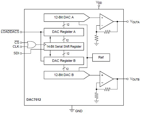
The DAC7612UB/2K5 is a dual, 12-bit digital-to-analog converter (DAC) with guaranteed 12-bit monotonicity performance over the industrial temperature range. The DAC7612UB/2K5 requires a single +5V supply and contains an input shift register, latch, 2.435V reference, a dual DAC, and high speed rail-to-rail output amplifiers. For a fullscale step, each output of the DAC7612UB/2K5 will settle to 1 LSB within 7ms while only consuming 3.7mW. The synchronous serial interface is compatible with a wide variety of DSPs and microcontrollers. Clock (CLK), Serial Data In (SDI), Chip Select (CS) and Load DACs (LOADDACS) comprise the serial interface. The DAC7612UB/2K5 is available in an 8-lead SOIC package.
Parametrics
DAC7612UB/2K5 absolute maximum ratings: (1)VDD to GND: –0.3V to 6V; (2)Digital Inputs to GND: –0.3V to VDD + 0.3V; (3)VOUT to GND: –0.3V to VDD + 0.3V; (4)Power Dissipation: 325mW; (5)Thermal Resistance, θJA: 150℃/W; (6)Maximum Junction Temperature: +150℃; (7)Operating Temperature Range: –40℃ to +85℃; (8)Storage Temperature Range: –65℃ to +150℃; (9)Lead Temperature (soldering, 10s): +300℃.
Features
DAC7612UB/2K5 features: (1)low power: 3.7mW; (2)fast settling: 7us to 1 LSB; (3)1mV LSB with 4.095v full-scale range; (4)complete with reference; (5)12-bit linearity and monotonicity over industrial temp range; (6)3-wire interface: up to 20mhz clock; (7)small package: 8-Lead SOIC.
Diagrams

| Image | Part No | Mfg | Description | ![]() |
Pricing (USD) |
Quantity | ||||||||
|---|---|---|---|---|---|---|---|---|---|---|---|---|---|---|
![]() |
![]() DAC7612UB/2K5 |
![]() Texas Instruments |
![]() DAC (D/A Converters) Dual 12-Bit Serial Input |
![]() Data Sheet |
![]()
|
|
||||||||
![]() |
![]() DAC7612UB/2K5G4 |
![]() Texas Instruments |
![]() DAC (D/A Converters) Dual 12-Bit Serial Input |
![]() Data Sheet |
![]()
|
|
||||||||
(China (Mainland))









