Product Summary
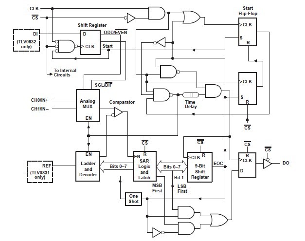
The TLV0831IDR is an analog-to-digital converter. It uses a sample-data-comparator structure that converts differential analog inputs by a successive-approximation routine. The TLV0831IDR contains only one differential input channel with fixed polarity assignment; therefore it does not require addressing. The signal can be applied differentially, between IN+ and IN–, to the TLV0831IDR or can be applied to IN+ with IN–grounded as a single ended input.
Parametrics
TLV0831IDR absolute maximum ratings: (1)Supply voltage, VCC (see Note 1): 6.5 V; (2)Input voltage range, VI: Logic: –0.3 V to VCC + 0.3 V; Analog: –0.3 V to VCC + 0.3 V; (3)Input current, II: ±5 mA; (4)Total input current: ±20 mA; (5)Operating free-air temperature range, TA: C suffix: 0℃ to 70℃; I suffix: –40℃ to 85℃; (6)Storage temperature range, Tstg: –65℃ to 150℃; (7)Lead temperature 1,6 mm (1/16 inch) from case for 10 seconds: P package: 260℃.
Features
TLV0831IDR features: (1)8-Bit Resolution; (2)2.7 V to 3.6 V VCC; (3)Easy Microprocessor Interface or Standalone Operation; (4)Operates Ratiometrically or With VCC Reference; (5)Single Channel or Multiplexed Twin Channels With Single-Ended or Differential Input Options; (6)Input Range 0 V to VCC With VCC Reference; (7)Inputs and Outputs Are Compatible With TTL and MOS; (8)Conversion Time of 32 ms at f(CLK) = 250 kHz; (9)Designed to Be Functionally Equivalent to the National Semiconductor ADC0831 and ADC0832 at 3 V Supply; (10)Total Unadjusted Error: ± 1 LSB.
Diagrams

| Image | Part No | Mfg | Description | ![]() |
Pricing (USD) |
Quantity | ||||||||
|---|---|---|---|---|---|---|---|---|---|---|---|---|---|---|
![]() |
![]() TLV0831IDR |
![]() Texas Instruments |
![]() ADC (A/D Converters) 8-Bit 49 kSPS Serial Out Diff input |
![]() Data Sheet |
![]()
|
|
||||||||
![]() |
![]() TLV0831IDRG4 |
![]() Texas Instruments |
![]() ADC (A/D Converters) 8-Bit 49 kSPS Serial Out Diff input |
![]() Data Sheet |
![]()
|
|
||||||||
(China (Mainland))









